传感器(transducer/sensor)是一种检测装置,能感受到被测量的信息,并能将感受到的信息,按一定规律变换成为电信号或其他所需形式的信息输出,以满足信息的传输、处理、存储、显示、记录和控制等要求。2023年中国传感器行业市场规模达到3645亿元,五年复合增速达到13.42%。初步估算,2024年中国传感器行业市场规模将达到4147亿元。

传感器当前被广泛应用在各个行业领域,根据统计,2023年消费电子领域传感器应用市场规模达到862.1亿元,占中国传感器行业的23.7%,力压汽车电子成为中国最大的传感器细分应用行业市场。

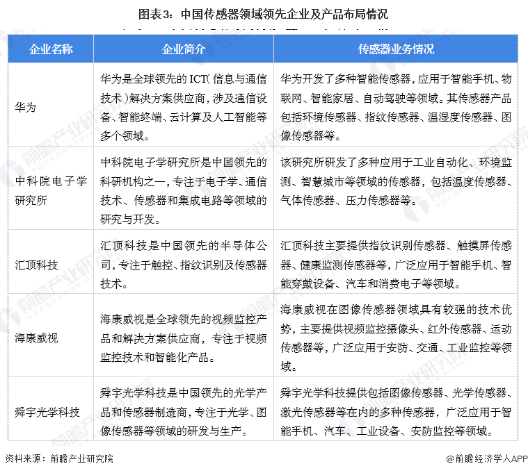
中国传感器行业的技术创新与市场需求推动了行业近年来的快速发展。华为、海康威视大华股份等企业在图像传感器和安防领域占据主导地位;汇顶科技在触控和指纹识别传感器方面表现突出。整体来看,中国传感器行业正向智能化、物联网和自动驾驶方向发展,但技术突破和国际竞争仍是主要挑战。

更多本行业研究分析详见前瞻产业研究院《中国传感器制造行业市场前瞻与投资战略规划分析报告》
同时前瞻产业研究院还提供产业新赛道研究投资可行性研究产业规划园区规划产业招商产业图谱产业大数据智慧招商系统行业地位证明IPO咨询/募投可研专精特新小巨人申报十五五规划等解决方案。如需转载引用本篇文章内容,请注明资料来源(前瞻产业研究院)。
更多深度行业分析尽在【前瞻经济学人APP】,还可以与500+经济学家/资深行业研究员交流互动。更多企业数据、企业资讯、企业发展情况尽在【企查猫APP】,性价比最高功能最全的企业查询平台。
本报告前瞻性、适时性地对角位移传感器行业的发展背景、供需情况、市场规模、竞争格局等行业现状进行分析,并结合多年来角位移传感器行业发展轨迹及实践经验,对角位移传...
如在招股说明书、公司年度报告中引用本篇文章数据,请联系前瞻产业研究院,联系电话:。


前瞻产业研究院中国产业咨询领导者,专业提供产业规划、产业申报、产业升级转型、产业园区规划、可行性报告等领域解决方案,扫一扫关注。
【传感器】行业市场规模:2024年全球传感器行业市场规模将达到2011亿美元 北美市场供应占比占比43%
【智能传感器】行业市场规模:2024年中国智能传感器行业市场规模将达到1576亿元 华东市场占比达46.7%
【MEMS传感器】行业市场规模:2024年中国MEMS传感器行业市场规模将达到217亿元 消费电子领域应用占比43.7%
【MEMS传感器】行业市场规模:2024年全球MEMS传感器行业市场规模将达到106亿美元 惯性传感器占比35%
【智能传感器】行业市场规模:2024年全球智能传感器行业市场规模将达到543亿美元 北美市场占比供给达43.3%
预见2024:《2024年中国力矩传感器行业全景图谱》(附市场规模、竞争格局和发展前景等)